您好,欢迎光临开云手机站官网!专业提供工程造价咨询、招标代理等服务。
网站首页
关于华明
公司简介
组织机构
分公司
经典项目
开云(中国)
公司新闻
通知公告
行业动态
业务领域
工程概算
工程预算
竣工结算
造价编辑审核
造价控制咨询
招标代理
政府采购
荣誉资质
营业执照
资质证书
企业信誉
企业荣誉
社团荣誉
人员荣誉
公司荣誉
高新技术
招标代理
企业文化
办公环境
团建活动
学习交流
项目现场
政策法规
合作共赢
联系我们
行业动态
行业动态
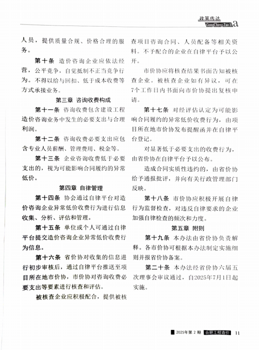
安徽省建设工程造价咨询服务收费自律管理办法
新闻来源: 点击数:212 更新时间:2025/5/26
收藏此页
总页数:
1
第 1 页
上一篇:没有上一篇资讯了 下一篇:
安徽省建设工程造价管理协会工程造价纠纷调解办法
【刷新页面】
【加入收藏】
【打印此文】
【
返回
】
导航
关于我们
招标代理
开云(中国)
企业风采
业务领域
联系我们
荣誉资质
联系我们
电 话:0551-64668557,13956057533
邮 箱: 1439394538@qq.com
公司地址:安徽省合肥市包河区马鞍山南路818号
版权所有©开云手机站官网 |
连云港信通网络
技术支持
网站管理
苏ICP备2021009857号